(株)ナベヤ

VブロックA型 VA-AA50

  • 型番:VA-AA50
  • 発注コード:NCE33
  • メーカー商品コード:901195
  • JANコード:4904115011950
商品一覧へ
(サイズ・色違いなど)

仕切価格
標準価格 \19,600
 
注文単位 1個
  • ※12/16 23:30 時点の情報です


用途
商品説明
  • 丸物ワークの受けとして使用できます。
  • 検査・嵩上げブロック・けがき等にも使用できます。
  • 2個の基準面a、cに対するV溝のペア差はMC0.05、GS・FS0.03です。
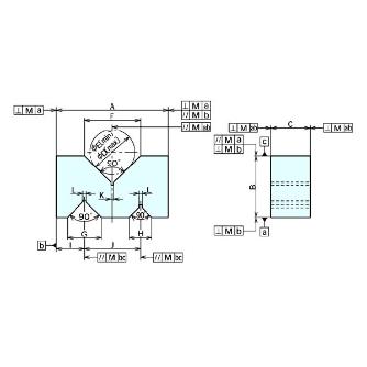
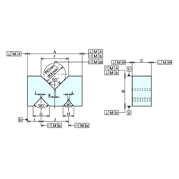
商品スペック
  • 全長(mm):50
  • 全高(mm):24
  • 全幅(mm):19
  • D:32
  • E:4.5
  • F:24
  • G:17
  • H:13
  • I:12.5
  • J:25
  • K:2.5
  • L:2.5
  • M:0.02/100
  • 質量(kg):0.3
  • タイプ:摺合仕上
  • 材質(本体):FC250
  • 熱処理:焼鈍
注意事項
内容品・付属品
原産国
特記事項

この商品を見た人はこちらの商品も見ています